对于已经获药监部门批准上市的创新器械而言,在商业化落地环节,仍受医疗服务和医保支付政策的较大影响。此外,医院DRG/DIP、耗占比等各项考核,也使得高端器械的应用出现变数。不过,创新器械应用推广环节的政策扶持即将变现。新政出台后,创新器械市场准入通道有望进一步打开。
	
	01 
	
	7月28日,上海市医保局、上海市经信委、上海市科学技术委员会 、 上海市卫健委、上海市地方金融监督管理局 、国家金融监督管理总局上海监管局、上海市大数据中心等七部门联合发布《上海市进一步完善多元支付机制支持创新药械发展的若干措施》(以下简称《措施》),包括九个方面28项重点工作任务,协同推进医药服务供给侧改革,鼓励生物医药企业创新。 
	
 
《措施》指出,完善基本医保支持政策,促进商业健康保险发展,对创新药械形成多方共担支付机制,通过完善后端支付机制,稳定前端产业市场预期,助力上海生物医药产业和保险金融业高质量发展。同日,上海市经信委、上海市科学技术委员会、上海推进科技创新中心建设办公室发布了《2023年度上海市第一批创新产品推荐目录》(附文末),其中包括一批医疗器械。除国家谈判药品和集中带量采购的药械外,其他药械由企业和医疗机构自主议价。优化新项目试行期内医疗机构自主定价机制,鼓励医疗机构加快应用。完善临床新项目备案应用机制,对首次临床应用的新项目准予收费立项后,其他医院备案后即可收费。要加快创新药械临床应用。调整优化医疗机构考核机制,医院不得以用药目录数量、“药/耗占比”等原因限制创新药械入院。对取得国家医保耗材编码、符合本市可另收费耗材目录管理规定的产品,企业可直接申请挂网采购,实施一门受理,减少办理环节,提高审核效率,加快临床使用。推广“医保-医企”面对面活动,支持创新药参与国家谈判、及时纳入医保目录。在DRG/DIP支付方面对创新药械予以倾斜,提高新技术应用病例支付标准,新技术应用高倍率病例不设控制比例,成规模新技术应用可独立成组。稳步扩大本市医疗服务项目和医用耗材医保支付范围,优先覆盖创新药械。
	02 
	
据观察,《措施》中涉及多条商保内容,亦将对创新药械发展起到推进作用。《措施》提出,多方合作加强商业健康保险产品供给。推动商业保险公司开发覆盖更多创新药械的商业健康保险产品,形成与基本医保目录的有机衔接,满足人民群众多样化、高品质医疗和用药需求。支持商业保险公司、医疗机构、医药企业合作,探索引入专业化第三方服务机构加快商业健康保险产品开发,覆盖新药、好药和优质医疗服务,以及未纳入基本医保保障范围的自费医疗费用,重点支持将创新性强、疗效确切、临床急需的创新药械纳入商业健康保险支付范围。《措施》还指出,鼓励引导商业保险公司与创新医药企业、医疗机构等相关方加强合作协商,优化商业保险产品支付方式,推进对高端医疗险的直接结算。对覆盖创新药械的商业健康保险产品,优先支持使用医保个人账户结余资金购买,提高医保个人账户资金使用效率。研究探索建立商业健康保险支持创新药械产品保费补贴政策。做优做强“沪惠保”品牌。按照保本微利原则,根据基本医保目录调整以及筹资水平,不断优化“沪惠保”保障责任和免赔额设置,优先推荐上海市生物医药“新优药械”产品纳入“沪惠保”特药目录。此外,要建立基本医保与商业健康保险行业监管合作机制。根据《措施》,加强基本医保和商业健康保险的监管合作,利用基本医保数据和监管手段,支持商保机构配合有关监管部门对医疗服务行为加强管理,防止过度医疗,降低商业健康保险产品赔付风险。推动发展健康保险产品的再保险业务,拓展商业保险市场。
	03 
	国家局发文,鼓励创新器械发展 
	
 
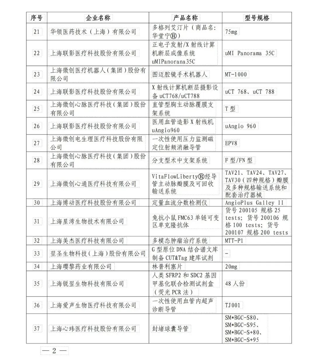
国家层面也在医疗服务价格管理及医保政策方面明确鼓励创新医疗器械。国家医疗保障局副局长李滔在今年5月国新办新闻发布会上指出,下一步,将继续深入推进医保、医疗、医药协同发展和治理。推进医保改革与医药创新相互促进。动态调整医保目录,让新药、新技术及时惠及百姓,协同推进医药产业高质量发展。去年7月,国家医疗保障局办公室发布《关于进一步做好医疗服务价格管理工作的通知》,其中明确提出,新增价格项目着力支持基于临床价值的医疗技术创新。要加快新增医疗服务价格项目受理审核进度,切实加强创新质量把关,旗帜鲜明支持医疗技术创新发展。对优化重大疾病诊疗方案或填补诊疗空白的重大创新项目,开辟绿色通道。对区域医疗中心从输出医院重点引进的医疗服务,原则上按本地现有价格项目对接,本地无相应价格项目的,简化价格项目申报流程。同年7月,国家医保局在《对十三届全国人大五次会议第8013号建议的答复》中提到,目前,正研究完善相关政策,指导各地及时将符合条件的创新医用耗材按程序纳入医保支付范围,稳步提升参保患者保障水平。同时,在推进医保支付方式改革,确定按疾病诊断相关分组(CHS-DRG)、按病种分值付费(DIP)支付标准等环节,对创新医用耗材等按相关规定和程序予以支持。上述《答复》中还提到,下一步,国家有关部门将进一步加大对高端医疗器械行业的科技支持和研发投入,鼓励国家临床医学研究中心等围绕创新型医疗器械产品开展临床研究和临床使用试点,同时,进一步优化医药集采平台挂网采购规则,完善医保支付政策,促进医疗器械行业高质量发展,以合理的价格为人民群众提供更多的创新产品。地方层面,今年5月,上海市经信委、上海市卫健委、上海市医保局还发布了《2022年度上海市生物医药“新优药械”产品目录》,并明确将对纳入目录的药械产品及其企业,在入院应用、医保目录推荐、商保设计等方面加强支持。去年7月,北京市医保局发布《关于印发CHS-DRG付费新药新技术除外支付管理办法的通知(试行)》,决定试行CHS-DRG付费新药新技术除外支付管理办法。多项政策开路之下,创新器械的准入堵点也将逐步拔除。《2023年度上海市第一批创新产品推荐目录》(器械部分)
	
 
	
 
	
 
	
 
	
 
	
 
	
	
	
	
	
	来源:赛柏蓝器械
             
            
            关注我们的微信公众号
获得更多资讯
