12月22日,国家卫健委网站发布《乡镇卫生院服务能力评价指南(2023版)》和《社区卫生服务中心服务能力评价指南(2023版)》,其中公布了全国3.4万乡镇卫生院和3.6万社区卫生服务中心最新版的医疗设备配置标准!
就在10月27日,财政部才发布《关于下达2023年医疗服务与保障能力提升(医疗卫生机构能力建设)补助资金(第二批)预算的通知》,为强化乡镇卫生院服务能力,下发补助金额为4.56亿元,主要针对西部13省(含兵团),涉及支持的乡镇卫生院数量228个,每家补助金额为200万元。
一是提升基本诊疗能力:支持乡镇卫生院配置和升级医疗设备,包括CT (电子计算机断层扫描)、DR (直接数字化X射线摄影)、彩超、全自动生化分析仪等医疗设备。
二是提升急诊急救能力:支持乡镇卫生院配备院前及院内急救设备,包括除颤仪、心电监护仪、心肺复苏仪等。
三是提升远程医疗能力:支持乡镇卫生院配置远程医疗服务相关设备,推动与上级医院开展远程会诊、远程检查、互联网复诊等服务项目。
另外,此前国家卫健委在《对十三届全国人大五次会议第6152号建议的答复》中便指出:选建一批中心卫生院,向县级医院医疗服务能力看齐,逐步建成县域医疗卫生次中心。各地经过初步遴选,报送了1800余家卫生院。今年包括山西省、四川省、贵州省、重庆市等多地纷纷加大财政投入,支持乡镇卫生院升级。
就此来看,全国3.4万乡镇卫生院和3.6万社区卫生服务中心医疗设备配置标准也要提升,财政倾斜力度也不断加大!
那2023版标准明确到底要配置哪些设备呢?
乡镇卫生院服务能力评价指南(2023 年版)
医疗设备配置标准
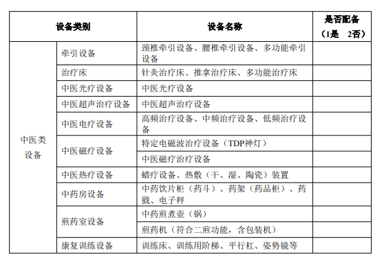
【C】参照《医疗机构基本标准(试行)》(卫医发〔1994〕第30 号)要求配备相关设备,配备必要的中医药服务设备。配备“下表中基本设备和中医药服务设备清单”中的90%以上的基本设备,并配备6种以上中医诊疗设备和康复设备。
【B-1】配备听力筛查工具、视力筛查工具、心理行为发育筛查工具。
【B-2】配备与诊疗科目相匹配的其它设备。
【B-3】配备DR、彩超、全自动生化分析仪、全自动化学发光免疫分析仪、 血凝仪、生物安全柜、十二导联心电图机、空气消毒机、麻醉机、呼吸机以及与诊疗科目相匹配的其它设备。
【A】配备胃镜或 CT 等设备、配备急救型救护车。
以上评价方式方法:现场查看,主要参照下表109类设备评价。
社区卫生服务中心服务能力评价指南(2023 年版)
医疗设备配置标准
【C】参照《关于印发城市社区卫生服务中心、站基本标准的通知》要求配 备相关设备,配备必要的中医药服务设备。配备下表“基本设备和中医药服务设备清单”中的 90%以上的基本设备, 并配备 6 种以上中医诊疗设备和康复设备。
【B-1】配备听力筛查工具、视力筛查工具、心理行为发育筛查工具。
【B-2】配备与诊疗科目相匹配的其它设备。
【B-3】配备空气消毒机、DR、彩超、全自动生化分析仪、血凝仪、十二导 联心电图机、心电监测仪、动态心电监测仪、动态血压监测仪、生物安全柜。
【A】并配备一定数量基于信息化的便携式出诊设备和出诊交通工具及呼吸机、远程心电监测等设备仪器。
以上评价方式方法:现场查看,主要参照下表97类设备评价。
来源:医疗器械经销商联盟
关注我们的微信公众号
获得更多资讯

京公网安备 11010502031898号

