中央财政贴息1个百分点
期限不超过2年
截至目前,多数省份的医疗设备更新项目已经就绪,等待的是国家和地方的资金支持。
现在,东风已至。
昨日,财政部官网印发《关于实施设备更新贷款财政贴息政策的通知》(以下简称《通知》)(文末附全文),发布部门为财政部、国家发展改革委、中国人民银行、金融监管总局四大部门。
地方上,已有若干省份公布了相关资金支持方案。
福建发改委发布《福建省发展和改革委员会关于同意福建省省级高水平医院医疗设备更新项目可行性研究报告暨初步设计的函》,计划更新设备179台(套),淘汰设备184台(套),项目总投资概算75896.09万元。
广东发改委发布《广东省医疗卫生领域设备更新有关项目可行性研究报告审批前公示》,总投资539344.97万元,项目拟购置设备共2171台(套),中央投资占总投资的44.8%。
多省更新方案就绪
医疗设备市场“黄金时间”已到
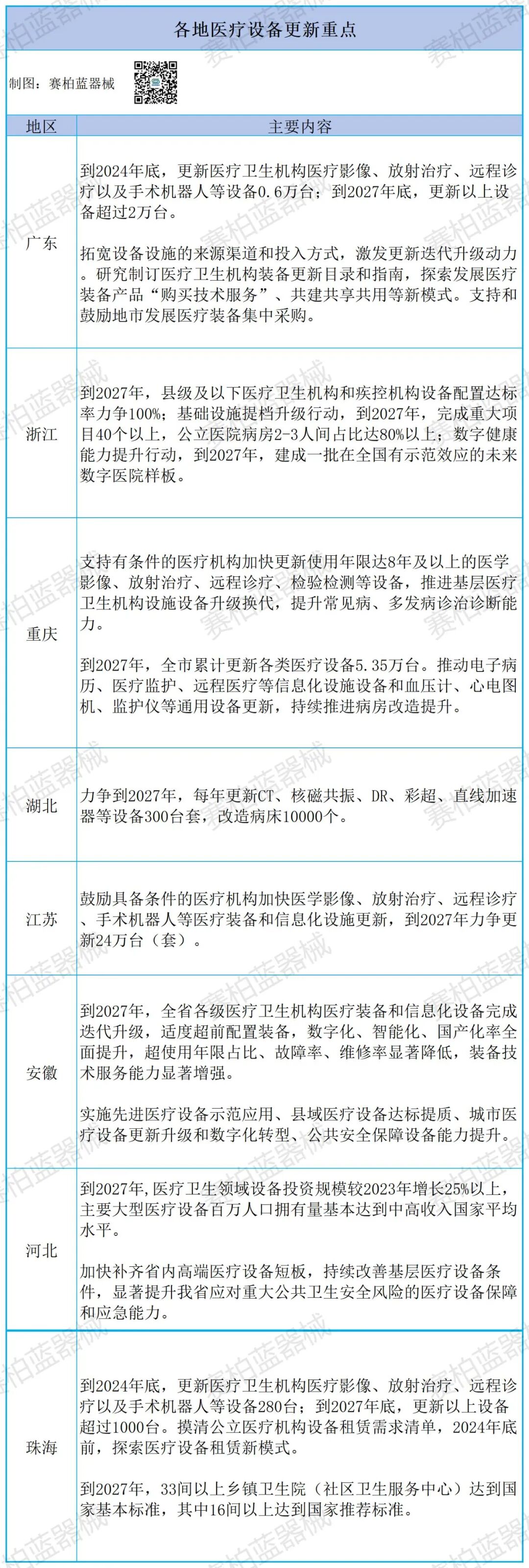
据赛柏蓝器械不完全统计,目前已有河北、安徽、广东、福建等省份公布了医疗设备具体更新需求,另有部分省份和地区还未公开挂网。
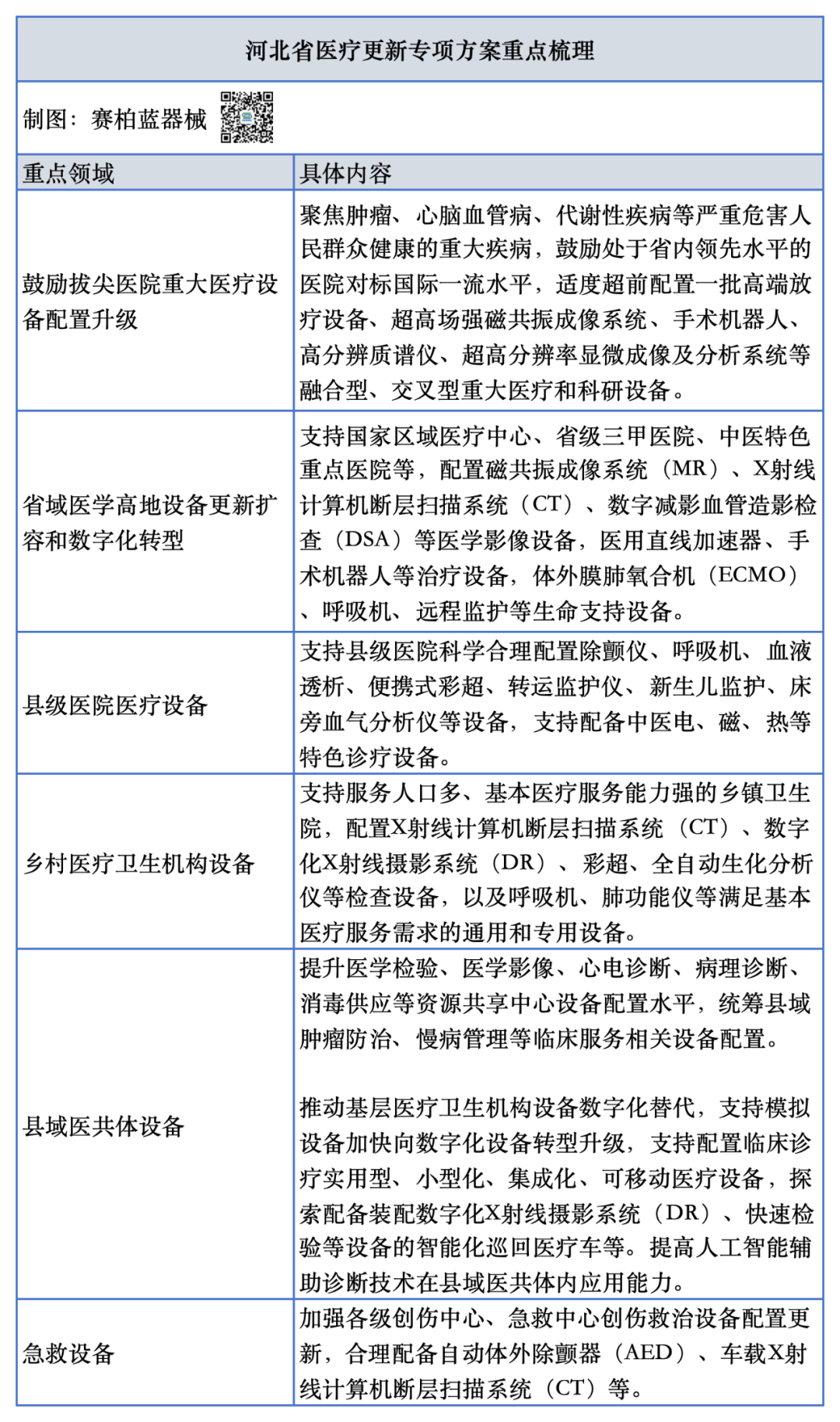
近日,河北省发改委等四部门印发《河北省推动医疗卫生领域设备更新行动方案》(完整见文末),公布了详细的医疗设备配置需求。
主要目标为,河北省到2027年医疗卫生领域设备投资规模较2023年增长25%以上,主要大型医疗设备百万人口拥有量基本达到中高收入国家平均水平。


来源:赛柏蓝器械
关注我们的微信公众号
获得更多资讯

京公网安备 11010502031898号

